近日,黑龙江省文化和旅游厅印发《关于印发黑龙江省第六届高校艺术类教学成果展示活动获奖节目和作品名单的通知》。学校艺术与体育学院师生凭借扎实的专业功底与新颖的创作理念,在本次活动中斩获佳绩,共荣获一等奖4项、二等奖3项、三等奖2项、优秀奖7项。此次获奖数量与等级均创学院参赛以来历史新高,充分展现了学校艺术教育的扎实成效与丰硕成果。

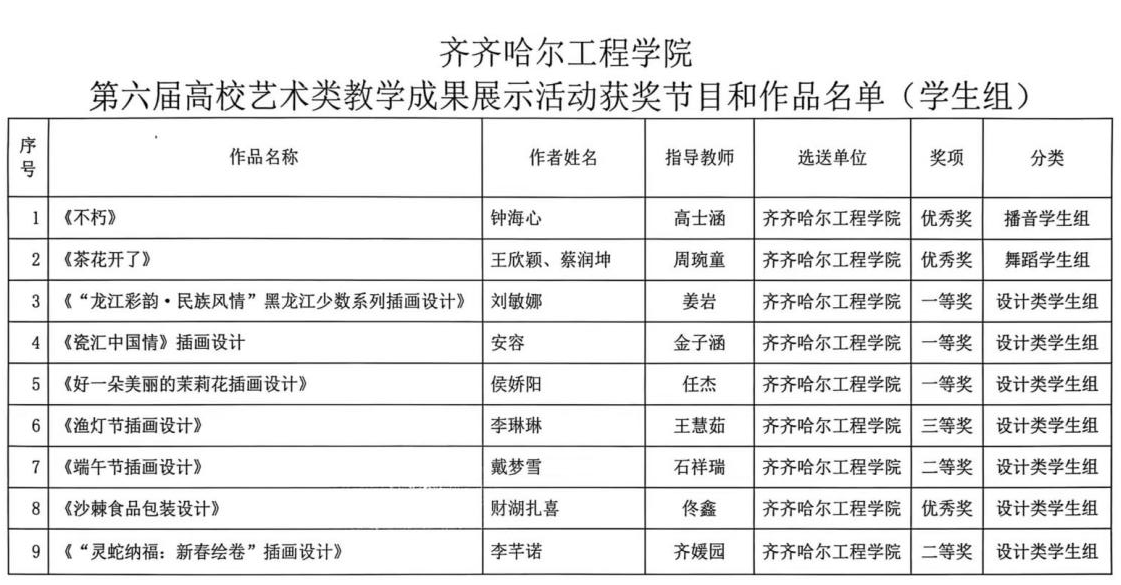
本次活动艺术与体育学院选送的作品涵盖播音、舞蹈、美术、设计等多个类别,其中学生组刘敏娜的《“龙江彩韵·民族风情”黑龙江少数民族系列》插画设计、侯娇阳的《好一朵美丽的茉莉花》插画设计、安容的《瓷汇中国情》插画设计荣获一等奖;李芊诺的《“灵蛇纳福:新春绘卷”插画设计》、戴梦雪的《端午节插画设计》获得二等奖。教师组王昀碧老师的《花里拾遗非遗主题设计》获一等奖,姜岩老师的《“塞北油城·时光印记”大庆精神系列插画设计》获二等奖,任杰老师《布老虎非遗技艺插画设计》获三等奖,充分彰显了我校师生的艺术创作实力与教学水平。


近年,学校持续深化艺术类专业、美育类课程的教学改革,着力培养学生的创新精神与实践能力。此次获奖既是对学校艺术教育工作的充分肯定,也为学校师生搭建了交流学习、共同成长的优质平台。艺术与体育学院将以此次成果为新起点,持续深耕艺术教育,引导师生创作出更多高质量作品,为黑龙江省艺术事业繁荣与文化创意设计产业发展贡献更大力量。


【作者:任杰 一审:高爱利 二审:王凡 三审:王倩】